一、海关在什么情况下会发出《中华人民共和国海关价格质疑通知书》?
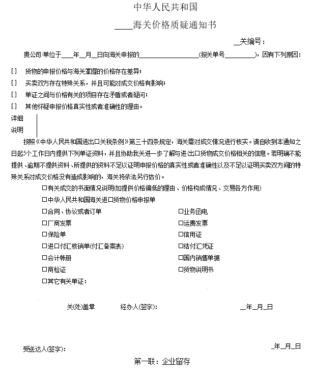
答:海关对申报价格的真实性、准确性有疑问时,或者认为买卖双方特殊关系影响成交价格时,会制发《中华人民共和国海关价格质疑通知书》(简称《海关价格质疑通知书》,详见样式),将质疑的理由告知纳税义务人或其代理人。
海关价格质疑通知书

二、纳税义务人或其代理人如何接收《海关价格质疑通知书》等审价文书?
答:根据《中华人民共和国海关总署公告(2018年第9号)》,海关总署在全国海关推广审价作业单证无纸化。纳税义务人可通过中国电子口岸网站——“中国电子口岸执法系统”——海关事务联系系统,接收和反馈海关价格质疑通知书、价格磋商通知书、价格磋商记录表等审价文书及随附单证资料电子数据,并可接收和查看估价告知书。

三、纳税义务人或其代理人收到《海关价格质疑通知书》应该怎么办?
答:纳税义务人有义务按照海关的要求和规定的期限给予充分的配合。具体地说,纳税义务人或者其代理人自收到《海关价格质疑通知书》之日起5个工作日内,以书面形式提供相关资料或其他证据,以证明其申报价格真实、准确或买卖双方之间的特殊关系未影响成交价格。
【关键字】——“相关资料或其他证据”是指足以验证其申报价格真实、准确或者双方之间的特殊关系未影响成交价格的直接证据。“规定期限”是指纳税义务人收到“价格质疑通知书”之日起的5个工作日内。

四、收到《海关价格质疑通知书》是否意味着一定会被海关估价?
答:不是。海关行使价格质疑程序一般会经历以下步骤:
一是提出质疑的理由,主要包括:货物的申报价格与海关掌握的价格存在差异;买卖双方存在特殊关系,并且可能对成交价格有影响;单证之间与价格有关的项目存在矛盾或者疑问;其他怀疑申报价格真实性或者准确性的理由。
二是发出《海关价格质疑通知书》,要求纳税义务人对质疑理由进行详细回应。
三是纳税义务人或代理人按要求提供相关资料及有关证据。海关给予纳税义务或代理人5个工作日的时间准备相关说明、资料、证据等。纳税义务或代理人确有正当理由无法在规定时间内提供相关资料,则可以在规定期限届满前,以书面形式向海关提出延期申请。申请延期时需对“正当理由”作出说明,延期不得超过10个工作日。
四是海关审核收到的相关反馈资料,确定下一步的措施。
【海关提醒】——海关会根据实际审核情况,要求纳税义务人或代理人提供有关成交的书面情况说明(如提供价格偏低的理由、价格构成情况、交易各方作用),《中华人民共和国海关进出口货物价格补充申报单》,合同、协议或者订单,业务函电,厂商发票,运费发票,保险单,结付汇凭证,货物说明书等资料。上述资料并非需要全部提供,以实际《价格质疑通知书》为准。
【小贴士】——如果相关资料可以消除海关对申报价格的疑问,可以证明其价格的真实性、准确性,则海关会接受申报,以成交价格为基础确定完税价格。

五、发出《海关价格质疑通知书》后,海关一般会有哪些审核结果?
答:通常情况下,海关价格质疑后,可能出现以下几种情形及结果:
1. 经审查确定申报价格符合成交价格定义、条件的,以成交价格为基础确定完税价格。
2. 对成交价格进行调整(加项或减项)后确定完税价格。
3. 按照成交价格方法以外的估价方法确定完税价格。

六、收到《价格质疑通知书》后,哪些情况下会被海关使用成交价格法以外的方法估价?
答:在以下三种情况下,海关不接受申报价格,使用除成交价格法以外的估价方法估价:
1. 纳税义务人或其代理人在海关规定的期限内,未能提供进一步说明。自收到《价格质疑通知书》起5个工作日内及申请延期但延期时间届满后,纳税义务人无法提供正当理由或无法提供相关资料的,海关将不接受其申报价格。
2. 纳税义务人或者其代理人在规定期限内提供有关资料、证据后,海关经审核仍然有理由怀疑申报价格的真实性、准确性。例如,纳税义务人提供的与成交价格达成有关的交易资料不全面,使海关无法确定价格是否受其他因素影响。
3. 纳税义务人或者其代理人在规定期限内提供有关资料、证据后,海关经审核仍然有理由认为买卖双方之间的特殊关系影响成交价格。比如纳税义务人或其代理人所提供的资料,不能证明特殊关系方之间的利润水平符合该行业惯例的,不能证明特殊关系方之间的转让定价符合独立交易原则。
小贴士
厦门汉连物流有限公司旗下关务咨询为专业海关事务咨询服务机构,可提供商品归类预裁定、税号争议解决、税政调研、进口减免税策划、海关AEO认证辅导、特许权使用费申报指导等专业化细分服务。
汉连综合业务咨询窗口
商务中心 Amoly 陈经理
TEL:0592-5608333-118/19859176643(微信同号)
Email:amoly_xiamen@alphatpe.com.tw


